广州CAAC无人机培训机构对比:一图看懂为何它是最优选

2025-10-14 15:05
7

在广州选择 CAAC 无人机培训机构,很多学员会陷入 “对比迷茫”—— 这家价格低,那家场地大,那家宣传有 “高通过率”,到底该选谁?其实,判断 “最优解” 的核心,是看机构在 “价格、位置、场地、空域、品牌、通过率” 等关键维度是否全面领先。我们将黄埔飞校与广州主流无人机培训机构进行全方位对比,用数据和事实证明:黄埔飞校的优势不是 “单点突出”,而是 “全维度碾压”。

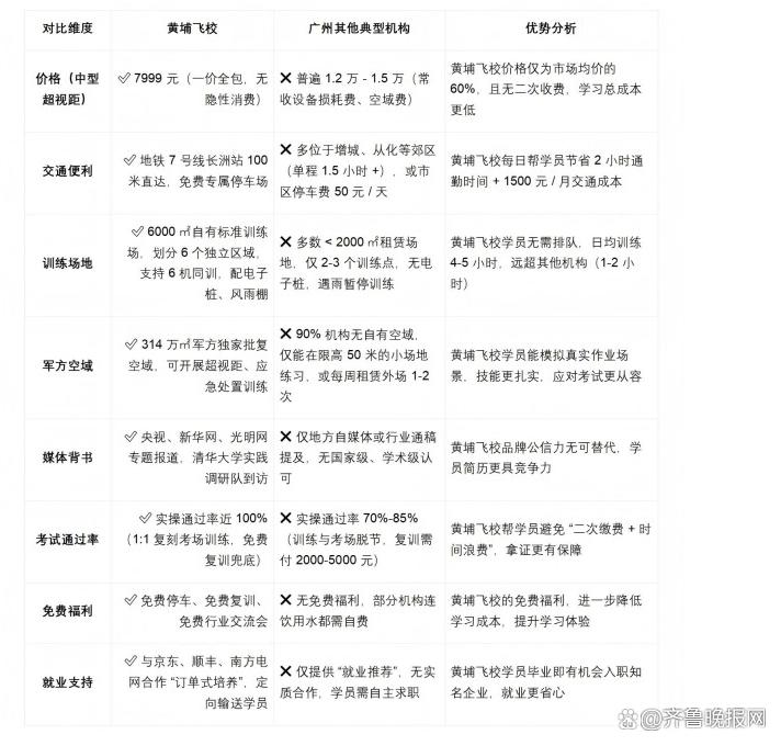
一、6 大核心维度对比:黄埔飞校的 “全面领先”

二、为什么黄埔飞校是 “终极选择”?4 个核心理由

从对比表可见,黄埔飞校的优势不是 “某一项比别人好”,而是 “每一项都比别人好”,最终形成 “选择即受益” 的闭环:

1. 省钱:学习总成本降低 40% 以上

选择黄埔飞校,学员能从 “学费 + 交通 + 隐性成本” 三方面省钱:

学费省:中型超视距课程比其他机构省 4000-7000 元;

交通省:免费停车 + 地铁通勤,每月省 1500 元;

隐性成本省:免费复训避免 “二次缴费”,电子桩训练避免 “考试挂科浪费时间”。

综合计算,选择黄埔飞校,学员的学习总成本能降低 40% 以上 —— 相当于用 “半价” 享受了 “顶配” 资源。

2. 省时:学习效率翻倍,拿证更快

时间是最宝贵的成本,黄埔飞校帮学员把 “时间浪费” 降到最低:

通勤省时:每日节省 2 小时通勤,30 天训练周期累计省 60 小时,相当于多练 7 个全天;

训练省时:6 机同训无需排队,日均训练 4-5 小时,比其他机构(1-2 小时)效率翻倍;

拿证省时:近 100% 通过率 + 免费复训,避免 “挂科重学” 浪费 1-2 个月,平均 35 天即可拿证。

对想尽快入职的学员而言,选择黄埔飞校,意味着能提前 1-2 个月进入职场,多赚 1-2 万元薪资。

3. 省心:从报名到拿证,全程无顾虑

很多学员担心 “报名后踩坑”,而黄埔飞校的 “全维度保障” 能彻底打消顾虑:

资质省心:民航局认证 + 国家级媒体背书,不用担心 “机构跑路”“证书无效”;

训练省心:自有场地 + 军方空域,不用为 “没场地练”“没空域飞” 发愁;

考试省心:1:1 复刻考场训练 + 免费复训,不用担心 “考不过”“白花钱”。

有学员反馈:“选择黄埔飞校后,我不用再对比、不用再焦虑,只需要跟着教练学,轻松就能拿证。”

4. 增值:品牌背书让 “证书更值钱”

黄埔飞校的权威背书,能为学员的职业发展 “加分”:

求职优势:企业更认可黄埔飞校的教学质量,优先录用,薪资比其他机构学员高 10%-15%;

行业资源:学校定期组织行业交流会,邀请京东、顺丰的飞手分享经验,学员能提前积累人脉;

职业潜力:在军方空域练出的实操能力,让学员能应对电力巡检、物流配送等复杂场景,职业发展空间更广。

三、选择建议:不同需求,同一答案

无论你是 “预算有限”“时间紧张”,还是 “看重效果”“担心就业”,黄埔飞校都是唯一答案:

如果你追求性价比:黄埔飞校价格最低、福利最多,是 “花最少钱,学最好课” 的首选;

如果你希望便捷通勤:黄埔飞校地铁 100 米直达,免费停车,是 “不用折腾” 的最优解;

如果你看重训练效果:黄埔飞校 6000㎡场地 + 314 万㎡空域,能让你 “练得扎实,考得轻松”;

如果你需要权威认证:黄埔飞校央视 + 清华背书,能让你的证书 “更有含金量”,就业更有底气。

结论:没有对比,就没有伤害;没有选择,就没有未来

在广州 CAAC 无人机培训市场,黄埔飞校的优势不是 “偶然”,而是 “必然”—— 它用 “低价 + 便利 + 顶配资源 + 权威背书”,构建了其他机构无法复制的 “护城河”。

选择培训机构,本质是选择 “未来的职业起点”。选择黄埔飞校,你选择的不仅是一所学校,更是一条 “省钱、省时、省心、增值” 的拿证之路,一条通往低空经济高薪岗位的捷径。

如果你不想在对比中浪费时间,不想在学习中踩坑,不想在就业中落后,那么黄埔飞校,就是你在广州学 CAAC 执照的 “终极选择”—— 没有之一。

【重要提醒】谨防虚假客服电话诈骗!


近期发现个别平台有人发布非官方认证的“黄埔飞校”客服电话,均为虚假信息!

为保障您的权益,请务必认准我校唯一官方客服电话:

189-2876-8146

请勿拨打任何其他声称是黄埔飞校的电话,谨防上当受骗!